Kicad basico

Contenido

Como usar Kicad para crear placas PCB

Para diseñar una PCB los pasos básicos son:

Diseño del esquema

Una vez creado el proyecto lo primero que tenemos que hacer es diseñar el esquema, abrimos el editor de esquema.

Colocación de componentes

Una vez en el editor de esquema colocamos los componentes que necesitamos, lo hacemos con la siguiente opción:

Una vez seleccionada esa opción se abre la librería de componentes:

Los componentes están organizados por categorías, pero hay miles de ellos por lo general es mejor buscarlos en la barra superior:

En este caso voy a colocar los siguientes elementos:

Los mounting holes no son parte en realidad del esquema electrico, solo son agujeros que se pondrán en la PCB para poder atornillarla a algún sitio, pero necesitamos ponerlos para añadirlos posteriormente a nuestro PCB:

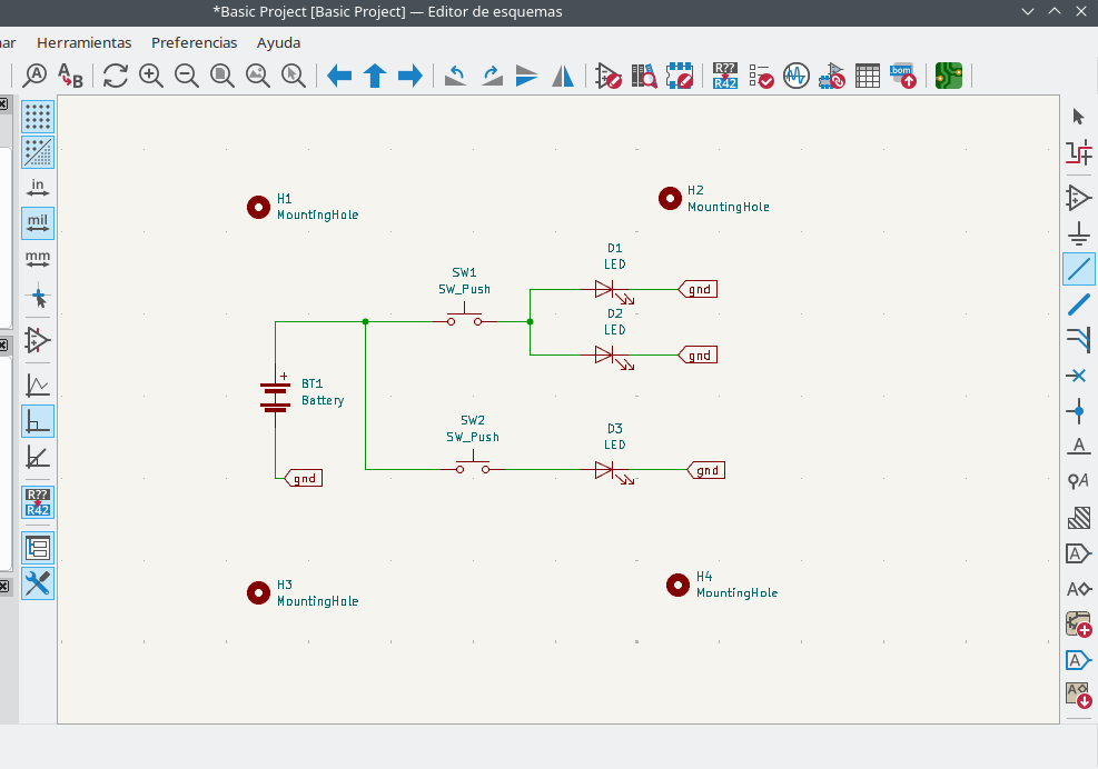
Una vez puestos todos los elementos en nuestro esquema queda tal que así:

Establecer footprints (huellas de componentes)

El siguiente paso es establecer los footprints de cada componente, los footprints son las conexiones que irán finalmente en el PCB y que servirán para soldar dicho componente en la PCB.

Hacemos doble click sobre un componente (O click derecho > propiedades) y hacemos click en la fila de Huella y despues en las 3 barritas verticales para abrir la biblioteca de footprints:

Se nos abrirá la biblioteca de footprints, al igual que la biblioteca de componentes hay miles de footprints para los distintos componentes, las dos opciones de filtrado automático que nos ofrece la interfaz son de mucha ayuda para buscar el footprint que necesitamos:

Para los leds por ejemplo voy a buscar un footprint para leds de 5.0mm, al seleccionar el footprint podremos ver en la ventana de la derecha el footprint en si:

Incluso si intereactuamos con el ratón sobre la vetana de la derecha podemos usar la regla de medición para medir la distancia entre pines para asegurarnos de que se adapta a nuestro componente:

Repetimos el mismo proceso para los demas componentes, buscando el footprint que más encaje con el componente real que vayamos a soldar al PCB.

En el caso de la batería por ejemplo al buscar por "battery" solo me salen footprints relacionados con soportes para pilas, en este caso lo que necesito es un connector "jst" así que lo busco:

Como se puede ver en esa imagen en algunos componentes no se nos dan algunas opciones de filtrado automático, incluso algunas veces el filtrado automático nos puede jugar una mala pasada, si no encontramos un footprint a veces vale la pena quitar el filtrado automático e intentar buscar manualmente.

En el caso del mounting hole tenemos varias opciones de diametro e incluso variantes "pad" que incluyen un reborde de cobre, en nuestro caso solo queremos un agujero sin más. El caso del mounting hole es un poco especial y una vez lo vayamos a colocar en la PCB podríamos incluso modificar su tamaño desde las propiedades del propio footprint.

Realizar conexiones

Ahora vamos a realizar las conexiones entre los distintos componentes, usamos esta herramienta:

Hemos realizado las conexiones tal que así:

Nos faltan las conexiones a tierra, pero en vez de conectarlas directamente al negativo de la batería vamos a usar una etiqueta global, en este caso no sería necesario ya que es un diagrama muy simple, pero es una buena herramienta cuando tenemos muchos cables y queremos evitar que el diagrama quede con muchas líneas cruzadas.

Además las etiquetas globales nos permitirán despues anclar un rellenado de cobre a dicha etiqueta, suele hacerse con "tierra" por ejemplo.

Para crear una etiqueta global lo hacemos asi:

Le damos un nombre y le damos a aceptar:

Colocamos la etiqueta en el esquema y la conectamos con uno de los componentes:

Ahora podemos crear más etiquetas con el mismo nombre y conectarlas a los distintos sitios donde necesitemos una toma de tierra, los nombres de las etiquetas son únicos por lo tanto cada vez que creemos la etiqueta "gnd" hacen referencia todas a la misma:

Ya hemos colocado los componentes, hemos asignado un footprint a cada componente y hemos realizado todas las conexiones con todo esto ya tenemos nuestro esquema listo, ahora pasamos a diseñar el PCB.

Diseñar PCB

Desde la propia pantalla del editor de esquema podemos pasar a la pantalla del editor de placas para diseñar nuestra PCB:

En la pantalla del editor de placas una de las opciones que podemos configurar es el espaciado, esta opción hará que haya cierto magnetismo a la hora de colocar componentes según el espaciado que hayamos indicado (2.54 mm suele estar bien), si queremos desactivar temporalmente el comportamiento de magnetismo podemos mantener pulsado Ctrl + Shift.

A la derecha tenemos listadas todas las capas de nuestro PCB:

Las capas que usaremos nosotros son:

Colocar footprints

Lo primero para empezar a diseñar nuestro PCB es actualizar toda la información desde nuestro esquema, para eso usamos la siguiente opción:

Se nos abrirá la siguiente ventana de información:

En este caso está todo correcto, pero si tenemos algún fallo en nuestro esquema se nos indicará aqui, un fallo habitual es que tengamos algún componente en el esquema que no tenga asignado un footprint, en caso de que tengamos algún error simplemente cerramos la ventana, vamos al esquema y arreglamos lo que nos falte, cuando tengamos todo OK volvemos a esta opción y hacemos click en Actualizar placa

Se nos cargarán todos nuestros componentes en el editor de placas:

Ahora simplemente acomodamos los componentes para que estén mas o menos como queramos que queden en la PCB, solo es hacer una colocación inicial podemos ir moviendolos mas adelante si necesitamos.

Como se puede ver hay unas lineas azules que conectan los componentes, esto son las conexiones que nosotros ya hemos hecho en el esquema, y por lo tanto el editor de placas ya sabe como tienen que estár conectados los diferentes pines de los diferentes componentes, estás líneas nos ayudarán cuando hagamos el trazado de las pistas de cobre para conectar los distintos componentes.

Establecer bordes de la placa

A continuación vamos a crear el contorno de la placa en sí, primero seleccionamos la capa Edge.Cuts:

Y ahora podemos trazar el contorno de nuestra placa usando estás herramientas:

En este caso voy a hacer simplemente una placa con forma rectangular, pero se puede hacer con la forma que uno quiera:

Quiero que tenga las esquinas redondeadas, así que elijo la herramienta de selección, selecciono el cuadrado y le doy click derecho, voy a Modificación de forma y le doy a Redondear líneas, y marco un radio de 5mm

Ahora mi placa tiene esquinas redondeadas:

Si queremos podemos usar el visor 3D para ver como está quedando nuestra placa con una visión mas realista:

Si queremos podemos incluso ver o ocultar los componentes encima de la placa:

Dibujar pistas de cobre

Ahora dibujaremos las pistas de cobre que conectarán nuestros componentes, lo hacemos con esta herramienta:

En este ejemplo las conexiones son muy sencillas y podríamos hacerlo en una sola capa, pero para mostrar como saltar entre capas voy a cambiar los switches de posición entre ellos, así las conexiones entre los diodos estarán cruzadas y usaremos la capa frontal y la capa trasera de cobre para dibujar las pistas y evitar que se toquen entre ellas

Seleccionamos la capa frontal de cobre:

Y vamos dibujando las pistas:

Hemos conectado los dos switches a la batería y el switch de abajo a sus dos leds, como podemos observar varias líneas azules han desaparecido ya que hemos hecho las conexiones (Las líneas rojas son las pistas que hemos trazado en la capa frontal), ahora tenemos que conectar el switch superior al led inferior, como podemos ver la línea azul corta las pistas que ya hemos trazado en la capa frontal, en este caso podríamos dar un rodeo por encima y conectarlo igualmente usando la capa frontal, pero vamos a hacer un cambio de capas para mostrar como evitar que dos pistas se toquen.

Cambio entre capas con vía pasante

Seguimos trazando líneas como hasta ahora usando la capa frontal, cuando estemos con la pista cerca de las otras con las que se va a tocar hacemos click derecho y seleccionamos Situar vía pasante, ahora hacemos click izquierdo para situar la vía pasante donde queramos:

Y automáticamente la interfaz comienza a trazar en la capa trasera de cobre (podemos ver que la linea roja se vuelve azul), ahora podemos pasar a traves de la líneas rojas, ya que estas están en la capa frontal:

Si queremos también podemos trazar pistas directamente en la capa trasera, solo tenemos que seleccionar B.Cu en la lista de capas y empezar a trazar pistas:

El resultado final es el siguiente:

Si nos vamos al visor 3D podemos ver las pistas que hemos trazado, tanto en la parte delantera como en la trasera:

Incluso se puede apreciar como la vía pasante pasa de la parte delantera a la trasera.

Rellenado de cobre

Para que nuestran pistas queden mas vistosas visualmente podemos hacer un rellenado de cobre de toda la placa, para ello usamos la siguiente herramienta:

Al utilizar esta herramienta se nos preguntará si queremos asignar el rellenado a alguna red, esto hace referencia a la etiqueta global que creamos en nuestro esquema "gnd" en nuestro caso, si queremos podemos seleccionarla aquí y todo el rellenado de cobre estará conectado a todos esos pines que se conectaron a dicha etiqueta, en este caso no lo voy a conectar a ninguna red, por lo tanto se quedará como una isla de cobre aislada:

Tenemos que hacerlo tanto en la capa delantera como en la trasera, primero seleccionamos la capa delantera F.Cu, y trazamos un rectangulo que abarque toda nuestra placa:

Y hacemos lo mismo con B.Cu, literalmente podemos solapar los puntos que hemos usado de la capa frontal, no hay problema con eso.

Ahora nos vamos a Editar > Rellenar todas las zonas:

Veremos como se genera un rellenado de toda nuestra placa:

Si nos vamos al visor 3D, veremos como las pistas que hemos tazado ahora tienen una apariencia distinta, ya que todo el resto de la placa ha sido rellenado con cobre y las pistas quedan con un perfilado:

Este rellenado de cobre como no lo hemos asignado a ninguna red no tienen ningún funcionamiento a nivel eléctrico, es algo simplemente estético.

Dibujar texto en la placa

Si queremos dibujar algún texto en la placa solo tenemos que hacerlo en la capa correspondiente, F.Silkscreen o B.Silkscreen, vamos a poner un texto simple "proyecto basico" en la parte inferior de la PCB, seleccionamos la capa F.Silkscreen y usamos la siguiente herramienta:

Se nos abrirá una ventana en la que podemos indicar el texto y las características de este:

Lo colocamos en cualquier sitio dentro de la placa:

Y el texto ya será visible en la PCB:

Si queremos ocultar el texto de alguno de los componentes podemos hacerlo en el menu de propiedades de cada componente (doble click sobre el componente o click derecho > propiedades)

Y el texto ya no se dibujará en la placa:

Dibujar texto en el cobre

Al estár usando un rellenado de cobre para la placa una de las opciones que tenemos es la de escribir texto en la placa con cobre, en vez de seleccionar la capa F.Silkscreen seleccionamos la capa F.Cu al escribir el texto:

Colocamos el texto en la placa y volvemos a hacer el rellenado: Editar > Rellenar todas las zonas

El resultado es el siguiente:

El rellenado se hace de manera que el texto queda escrito en el propio cobre.

Usar la herramienta de medida

Una herramienta muy util es la herramienta de medida, la podemos seleccionar desde Inspeccionar > Herramienta de medida.

Esta herramienta nos permite confirmar si las dimensiones de nuestra placa son correctas, ya sea el espacio entre pines, tamaño de componentes o lo que sea.

Esta herramienta está asociada al espaciado de la interfaz, por lo tanto si tenemos configurado el espaciado en 2,54mm, la regla irá saltando en intervalos de 2,54mm, si queremos hacer mediciones mas precisas sin tener que estar cambiando el espaciado podemos simplemente mantener pulsado Ctrl + Shift.

Exportar archivos Gerber

Para exportar el proyecto en archivos Gerber y poder usar el proyecto con un fabricante de placas, nos vamos a: Archivo > Salidas de fabricación > Gerbers (.gbr):

En la siguiente ventana le damos un nombre a la carpeta en la que queramos que se exporten los archivos (Si no indicamos nombre de carpeta, los archivos se exportarán al lado de los demás archivos de proyecto):

Despues hacemos click en Generar archivos de traladado:

En la ventana que se nos abre hacemos click en Generar:

y por ultimo en Trazar:

Una vez hecho esto se creará la carpeta dentro de la carpeta del proyecto.

Tags

AVR | kicad